復職支援研修として、現在看護職に就いていない方を対象に復職に必要な医療・看護の知識について学ぶ機会をご提供しています。また、就職が決まった方や働き始めた方を対象に、学習する機会を設けています。
ナースセンターは看護職であれば、どなたでもご利用いただけますので、お気軽にご利用ください。
令和7年度研修案内
復職支援実技研修
復職を考えるかたの交流会
セカンドキャリア支援研修
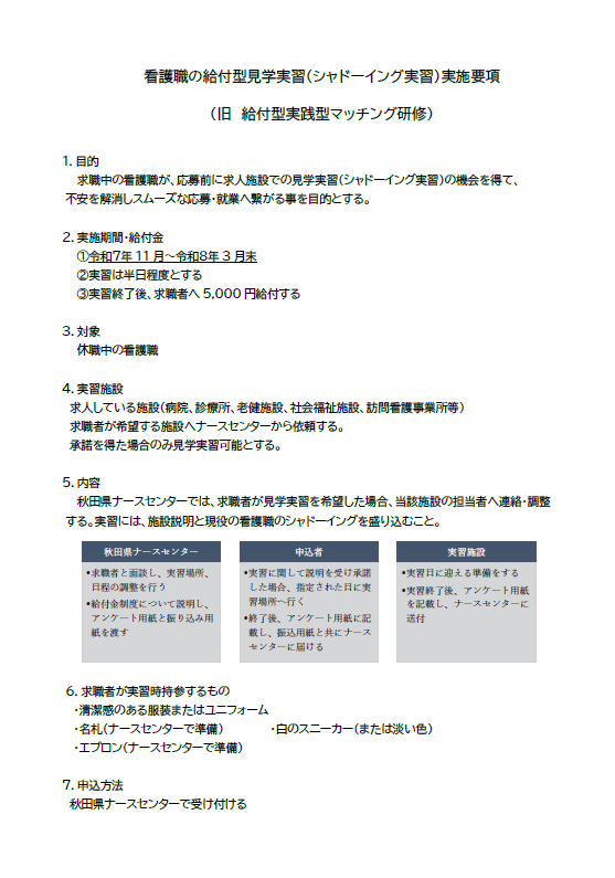
看護職の給付型見学実習
e-ラーニング研修
採血技術演習
- 採血練習キットを活用した研修を開催しています、ご希望の方は秋田県ナースセンターへご相談ください。
お問い合わせ
ご相談・お問い合わせは下記へお願いいたします。
公益社団法人秋田県看護協会 秋田県ナースセンター
| 住所 | 〒010-0001 秋田県秋田市中通2丁目3番8号 |
| 相談可能日 | 平日、第2・4土曜日 9:00〜16:00 |
| 電話番号 | 018-832-8810 |
| Eメール | akita@nurse-center.net |





.png)





